Release notes IDEA StatiCa Steel 20.1

This article is also available in:

Introduction

The new version of IDEA StatiCa is here! 

Whether you are using IDEA StatiCa as a standalone app or via BIM links with FEA/CAD applications, the version 20.1 will speed up your connection design dramatically. All that with our focus to enable engineers to evaluate the requirements of the national code thoroughly, and use the optimal amount of material. 

Highlights of this version are:

  • Cost estimation - know how much the connection will cost, real-time in the 3D scene, based on your fabrication data. 
  • Pre-design - IDEA StatiCa engine proactively models parts of connections for you, speeding up the process of fine-tuning your designs to be the best of the best.
  • Bulk selection of connections from Tekla, Advance Steel, Revit - no more selecting connections one-by-one in 3 steps. Just drag over 10 connections in Tekla and IDEA StatiCa exports them automatically. Some changes in Tekla? Just click "Sync all".

Next to that, we prepared some improvements on the IDEA StatiCa licensing to enable you flexible and comfortable license management.  

We hope you will enjoy all our new features and improvements and would love to hear your feedback anytime. 

Calculate yesterday’s estimates!

IDEA StatiCa Connection improvements

Cost estimation

The new version 20.1 of IDEA StatiCa Connection brings the calculation of connection production costs. Users can very quickly estimate the final price of the created design and optimize the connection concerning that.

Prices of individual connection components can be specified on a cost per unit weight basis in Settings. Costs can currently be defined for four basic entities:

  • Steel parts (plates and added steel members, grade dependent)
  • Welds (single and double fillet welds, ½ V and K butt welds, weld size dependent)
  • Bolt assemblies (grade and diameter dependent)
  • Hole drilling (as a percentage of bolt assembly cost)

The resulting value is presented in the 3D scene and is updated according to manufacturing operations used in the design. Detailed cost calculation is an optional part of the calculation report.

inline image in article

See how it works

Watch the webinar recording part where our colleague Ryan introduces the Cost estimation feature. 

Available in Expert and Enhanced edition.

RELATED ARTICLES

Release notes IDEA StatiCa Steel 20.1

Connection pre-design

Pre-design is a new feature intended to provide a sensible starting point and shorten the connection design process.

The feature is in its early stage and was primarily implemented for I-shaped cross-sections and these most common manufacturing operations:

  • Fin plate
  • Splice
  • Shear endplate
  • Flush and extended endplate
  • Welds
inline image in article

How does it work? 

Pre-design reads input data from the properties table of the given manufacturing operation and then creates a suggested initial design. In general, material and geometrical data of the connected members, bolt assembly, and weld data are all read as inputs for the process of pre-design. As a result (output), plate thickness, weld sizes, number, and layout of bolts are generated.

The resulting design is roughly based on the resistance of the connected cross-sections or plates. The percentage of this resistance can be modified in pre-design settings (top ribbon). A higher percentage will yield more robust designs.

There are several other preferences you can change in Settings, including preferred dimension increments for plate thicknesses, weld size, and bolt spacing.

inline image in article

In case a given operation is supported, you can call pre-design by right-clicking the operation name in the tree of operations, or by clicking the button in the orange tab at the top of the operation property grid. Pre-design is also called automatically on creating a new operation. It is also possible to get the pre-design in batch for all supported operations just by right-click on Operations in the tree.

Available in Expert and Enhanced edition.

RELATED CONTENT

Release notes IDEA StatiCa Steel 20.1

Settings dialogue

The new version was enriched with a new button in the top ribbon that opens the Settings dialog. In this dialog, two main new features of 20.1 can be adjusted: Cost estimation calculation and connection Pre-design.

inline image in article
inline image in article

The Settings dialogue comes with a template functionality that allows saving the input values in a template, loading values from different templates, and selecting a default template for new projects. The templates are specific to different features and are code specific as well.

New Connection Wizard

The new version comes with better sorting of the starting Topology templates. You will find the open sections like I or L-shapes at the top, followed by the rectangular hollow sections topologies, and circular hollow sections at the end of the library.

In the Design section of the wizard, the proposed variants are grouped based on the expected behavior of the connection: Moment connections, Shear connections, and Truss connections. Of course, the option to start with a blank project is preserved as well.  

All this will help you to speed up the template selection process and improve awareness of the connection properties.

inline image in article

The order of the templates in the Design section is dependent on the code selection, e.g., the Design templates order for AISC code is different than the EN code and other ones.

Available in Expert and Enhanced edition.

RELATED CONTENT

Release notes IDEA StatiCa Steel 20.1

Percentage loading

A new and simple option on how to set the load effects was added into IDEA StatiCa Connection 20.1. The members can be loaded by a defined percentage of the capacity of its cross-section. The setting of loads as a percentage of cross-section capacity is meant mainly as a simple tool. Setting loads in equilibrium is preferred.

The cross-sectional properties can be viewed in the Materials tab. Torsion is disabled because the member resistance in torsion cannot be clearly determined due to unknown warping constraints. 

inline image in article

The internal forces for load effects are calculated as follows:

  • Normal load:
    • \(N=A \cdot f_y / \gamma_{M0}\)
  • Shear load: 
    • \(V_z =\frac{A_z \cdot f_y}{\sqrt{3} \cdot \gamma_{M0}}\)
    • \(V_y =\frac{A_y \cdot f_y}{\sqrt{3} \cdot \gamma_{M0}}\)
  • Bending moment:
    • \(M_y = W_{el,y} \cdot f_y / \gamma_{M0}\)
    • \(M_z = W_{el,z} \cdot f_y / \gamma_{M0}\)

Note that \(\gamma_{M0}\) is a material safety factor and its designation may be different among the codes. Also note that some codes, such as AISC, use slightly different values for shear loading, e.g. 0.6. However, in IDEA StatiCa Connection, the formulas follow von Mises yield criterion and are the same among all the codes. 

Available in Expert and Enhanced edition.

Bolt bearing distances for Eurocode

The new version brings an improved algorithm for calculating the bolt spacing (p1; p2), end (e1), and edge (e2) distances for the Eurocode bearing check. This improvement is mostly relevant for general plate geometries, plates with openings, cutouts, etc.

The algorithm reads the real direction of the resulting shear force vector in a given bolt and then calculates the distances needed for the bearing check.

The end (e1) and edge (e2) distances are determined by dividing the plate contour into three segments. The end segment is indicated by a 60° range in the direction of the force vector. The edge segments are defined by two 65° ranges perpendicular to the force vector. The shortest distance from a bolt to a relevant segment is then taken as an end, or an edge distance.

inline image in article

The spacing distances between bolt holes (p1; p2) are determined by virtually enlarging the surrounding bolt holes by a half of their diameter, then drawing two lines in direction and perpendicular to the shear force vector. The distances to the enlarged bolt holes that are intersected by these lines are then considered as p1 and p2 in the calculation.

inline image in article

Available in Expert and Enhanced edition.

An improved model of contacts

The analysis model contains several nonlinearities, among them contacts between plates. The contacts are very strong in compression and extremely weak in tension. 

However, some stiffness is necessary even in tension to ensure the numerical stability of the model. There were several very rare cases with a large contact area and a large deformation in tension where the tension in contacts consumed a significant portion of set loading. 

inline image in article

The contact model was improved to maintain the stability of the numerical analysis and limit tensile force in contact to a negligible level.

inline image in article

Available in Expert and Enhanced edition.

Butt welds upgraded model

The size of butt welds was corrected for edge-to-surface butt welds.

Previously, the thickness of the thinner of the plates was selected. Now, the thickness of the plate whose edge is used is selected. This may have a very small impact on the results in a negligible amount of older models due to the change of multipoint constraints in the analysis model. When the bigger butt weld is used, the multipoint constraint transfers the force into a larger area on the surface of the connected plate.

inline image in article

Available in Expert and Enhanced edition.

Check of missing welds

We have added another useful tool to automatically help the user to find non-welded parts of the connection: the utility to analyze a connection model for potentially missing welds.

The tool identifies and lists the relevant plates and plate edges and allows the missing welds to be added.

You can enter this functionality by the right-mouse click on Operations in the tree of entities on the right side of the scene.

inline image in article

Available in Expert and Enhanced edition.

Connecting plate eccentricity

The position of the connected member within the operation Connecting plates has been changed in version 20.1. This has been done due to the whole model assembly in the application Connection and further development in interoperability with the application Member.

In version 20.0 and older, the connected member was shifted when the Connecting plate operation was applied so that the member axis was centered with the tongue plate, while the connecting plate was centered with the axis of the bearing member.

inline image in article

In version 20.1 and newer, the connected member is no longer shifted in order to keep its position, which means the connecting plate is now shifted and no longer centered with the axis of the bearing member.

inline image in article

Any configuration can be achieved by changing the Plate eccentricity parameter as well as the required offset of the diagonal member.

inline image in article

BIM links

Versions of applications supported by IDEA StatiCa 20.1 (Steel)

inline image in article

Bulk selection for CAD and FEA software

The Code-check manager (CCM) for BIM links was improved by the possibility to select multiple joints of the global model in one go.  This is feature is available for both CAD and FEA applications.

In CAD apps, you will find a new button while in FEA apps, this feature works by selecting multiple joints in the global model and selecting the Connection/Member button in CCM.

Bulk selection in FEA software

In the FEA software select individual nodes one by one or drag over multiple nodes and select them as a bulk. Then click the Connection or Member button in CCM to import the data.

inline image in article

You can also use the Synchronize all function, after changing parameters in the structural model (e.g. load combination, a cross-section of a beam) to upload the new data to all the joints on the list while keeping the previously created design.

inline image in article

Bulk selection in CAD software

For the CAD software, there are two buttons in the CCM - the Bulk and One.

inline image in article

For One selection you need to process three steps - pick the node, select the members, and select the connection items, while hitting the spacebar to confirm each step.

For Bulk selection drag over a part of the structure in the CAD model and hit the spacebar. 

The Bearing Member is chosen automatically using the selection  algorithm (e.g. first a column is chosen). The node position is picked automatically in the cross-section center of gravity at the end of the ended bearing member or in the middle of the continuous member.

Currently, the only way to change the automated selection it is to use the One selection instead, then it will be the first member selected.

Find information about the BIM links limitations in related articles below this page or search in the Support center.

Available in Expert and Enhanced edition.

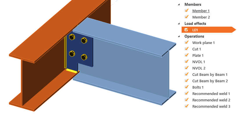
Import of recommended welds

When importing a connection from CAD software, there is now an option to add recommended welds.

When selected, a check for potentially missing welds is performed. Such welds are then added and imported along with the rest of the components.

inline image in article

These welds might be missing due to an incorrect export, or perhaps they are not in the CAD model altogether. The added welds are then labeled as "recommended weld" in the tree of operations in IDEA StatiCa Connection.

inline image in article

Available in Expert and Enhanced edition.

Licensing

Licensing improvements highlights:

  • Possibility of the automatic sign out after you close IDEA StatiCa 
  • IDEA StatiCa launches 40 % faster   
  • Better error messages so you know what the problem with your license is  
  • New License dialog with “Forgotten password” button at hand

Other changes

Localizations

We have changed the way of the localization of our applications. The first version, IDEA StatiCa 20.1.2515, is released in English and Czech only. We will add other languages in the next patch soon.

New EULA

With the new product release, the End User License Agreement has been updated. You can find the latest EULA version here.

Related articles

Release notes IDEA StatiCa Concrete 20

Release notes IDEA StatiCa Steel 20