Eccentrically loaded anchoring in Detail

In this tutorial you will learn how to model a footing in IDEA StatiCa Detail. The tutorial shows how to design and code-check a reinforced concrete block according to Eurocode.

The following tutorial explains how to model a footing completely in IDEA StatiCa Detail. The topic of import from the Connection application to Detail is covered in the tutorial BIM link Connection to Detail.

1 New project

Start by launching the IDEA StatiCa application. In the main window of IDEA StatiCa, open the Detail application to define a new project. 

inline image in article

Select 3D Model type and the empty template. Adjust the parameters according to the picture below (Concrete C25/30, Concrete cover 40 mm). Finally, click Create.

inline image in article

2 Geometry

A completely blank project has been created, and you now have to set up everything from scratch. Next you must define a new solid block.

inline image in article

Next step is to support the block by adding a new Surface Support. The user can set different stiffnesses in each direction. By default, the support in the vertical direction is set to "compression only" reflecting the fact that soil can transfer no load in tension. The value of the soil spring stiffness is usually determined in collaboration with a geotechnical engineer. Generally, it depends on the subsoil, foundation depth, the shape of the foundation, and the applied loads. Input value kz = 40 MN/m3 corresponding to good foundation conditions (very hard clay). The surface support can be set to a whole surface or only to a part defined by a polyline. In this case, use the default setting Whole surface.

inline image in article

Please note that the application does not replace the geotechnical verification of the foundation. It doesn't check the value of soil pressure and it doesn't code-check the stability of the footing. If the bending load is set too high, the footing will overturn (as indicated by a divergent analysis or large deformations/motions).

The next step is to define the transfer devices. The base plate will be the first item to be created. You will define a square steel base plate located near the edge of the concrete block. The shear force is transferred via friction between the steel plate and the concrete surface. Alternatively, the shear transfer can be assigned to a shear lug or to anchors.

The base plate thickness is set to 60 mm to ensure it behaves as a rigid plate, preventing any miscalculation of anchor forces or contact stress in the concrete due to deformation. When exporting data from the Connection application, the deformation of the base plate is accounted for by generating a load along the perimeter of the connecting structure. Additionally, the forces in the anchors are directly transferred from the Connection application, where the base plate is modeled as a plastic material stiffened by the connecting structure. For more details on this topic, refer to the article Import of anchoring from Connection to Detail.

inline image in article

With the base plate successfully defined, it is now time to move to the anchors. The anchors shall be made of steel grade 10.9. That means you have to define a new material as only reinforcement steel is available by default at the present moment. Switch to the Materials tab and copy the existing reinforcement B500B.

inline image in article

Now, edit the new material and save it under a new name Steel 10.9.

inline image in article

Back in the Design tab, add a new Single Anchor. 

Two types of anchors can be selected: 

Cast-in-place anchors: Pre-installed anchors with the same properties in bond as the reinforcement bars

Adhesive anchors: Post-installed (chemical anchors) with the option to customize your bond strength based on the actual bond strength. Read more in the article Bond strength for anchors in Detail 3D.

Use the adhesive anchors and set the material Steel 10.9 and bond strength to 5,0 MPa. The bond strength value has to be set based on the technical documentation provided by the adhesive anchor's manufacturer.

inline image in article

It is important to interconnect the anchor with the base plate because the loads will be applied to it. Copy the anchor three times and adjust the positions.

inline image in article

3 Reinforcement

Select the Rebar-Assembly(1)-->Group of the bars 3D(2) and filling out the Diameter, Properties and Geometry(3)

inline image in article

Copy the operation and change the Surface. All the other options are retained. 

inline image in article

Copy the operation again and modify the parameters to define the horizontal reinforcement. 

inline image in article

The last step will be to define the shear reinforcement. You can model it as vertical bars with a perfect bond on both ends. Copy the operation and modify the parameters for the last time.

inline image in article

4 Loads and combinations

There will be two load cases: LC1: Self-weight, LC2: permanent load.

Start with the Self-weight.

inline image in article

In the next step, the design values of the permanent load acting on the base plate will be defined. You can define six components of the point load and its position on the base plate.

inline image in article

Now, create a design load combination. You can add the combination factors based on the code. As mentioned, the point forces on the base plate are already in design values, so we will leave the factor for the LC2 as 1,0. 

inline image in article

5 Calculation and Check

Before running the analysis, we highly recommend changing the mesh multiplier to two in order to speed up the simulation process. This step is not mandatory but can reduce computational time and help detect any divergence issues. If everything works smoothly and no problems arise, you can switch back to a multiplier of one and perform a final analysis and check.

inline image in article

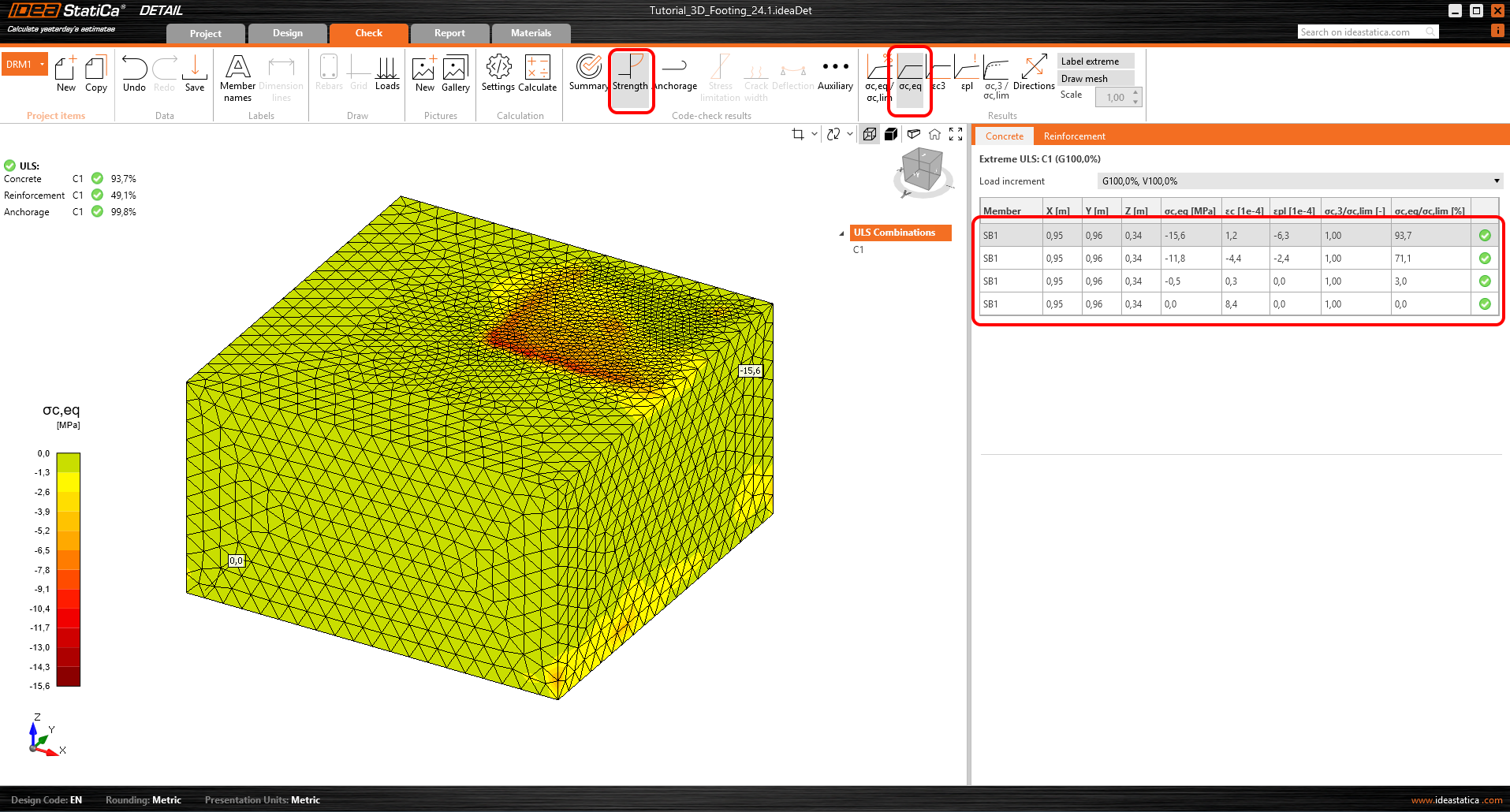
When the analysis is complete, a brief overview of the results is displayed in the top left corner of the screen. You can switch to the Check tab. Summary results will be displayed, showing the stress flow in both the concrete and the reinforcement.

inline image in article

Effective Principal Stress

The effective principal stress(EPS) in concrete is determined based on the volume behavior of the concrete block and is compared directly to the design value of the concrete strength fcd. The relationship between the maximal compressive stress in concrete σc3 and the effective principal stress is expressed with the kappa factor. Read more about effective principal stress here.

inline image in article

Sections

You want to check what is happening inside the concrete block, too. For this purpose, you can define a section. You can define any plane you like and set its position.

inline image in article

You can define any number of sections in any direction. To switch back to the default view, click the sections icon.

inline image in article

Stress in rebars

In the Reinforcement Check, you can display stress and strain of all rebars and anchors. You can note that the anchor close to the corner has the maximum utilization. 

inline image in article

Anchorage

The Anchorage tab lets the user display the bond stress and the total force in each bar and anchor.

inline image in article

The anchors should always be checked according to the code. You can perform a complete code-check of anchors and concrete blocks using the Connection and Detail applications. You can read more about the checks in Connection and Detail in the article Complete code-check of anchors and concrete block with IDEA StatiCa (EN).

There are some checks, which the Connection application cannot perform. Those missing checks in IDEA StatiCa Connection are bypassed using the Detail:

inline image in article

Moreover, the Detail application automatically takes into account the reinforcement near the anchor, which can significantly increase the loading capacity of the anchors where the concrete cone failure is governing.

Deformations

It is highly recommended to check the deformation after analysis to ensure that the model is not experiencing large deformation, significant rotation, or distortion of any finite element. This will provide an overview of the analysis results and help identify any issues that may have arisen during the analysis.

Move to Auxiliary and turn on the Deformation.

inline image in article


6 Report

At last, go to the Report Preview/Print. IDEA StatiCa Detail offers a fully customizable report to print or save in an editable format.

inline image in article

You have learned how to input a concrete block with reinforcement in IDEA StatiCa Detail, set supports, and use load-transferring devices. You know how to input loads and define load combinations, and lastly, you learned how to perform analysis and code checks.

Sample files

RELATED CONTENT