Kennisbank
Prestressing definition in Detail application
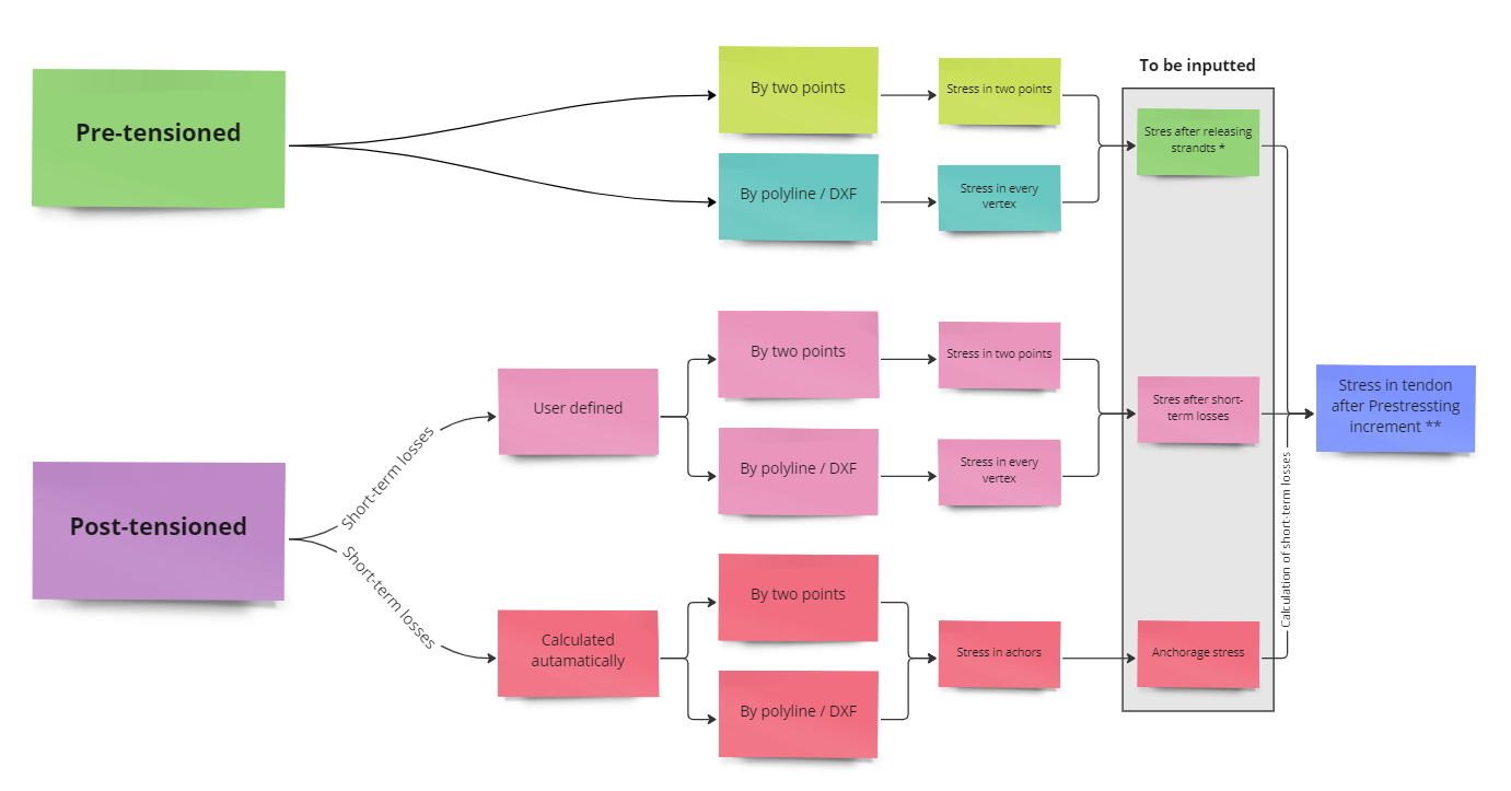
There are several possibilities how to define the prestressing tendons and strands in Detail application. This article will explain what type of stress according to short-term losses can be inputted.
There is a diagram showing all possibilities of defining prestress tendons and strands.
* Stress after releasing strands is after the elastic shortening of the prestressed member. See the figure below - stage 3.
** Stress after Prestressing increment - the explanation can be seen in the article How to set self-weight for prestressed beam in Detail.