Buckling analysis of a steel connection (AISC)

Dit artikel is ook beschikbaar in:
Learn how to use IDEA StatiCa Connection to design and code-check a structural steel joint. An example is the local buckling of a hanger tab connection.

1 New project

Let’s launch the IDEA StatiCa Connection application (download the newest version). Create a new project by selecting a template closest to the required design and fill the name and the description of the project. After choosing the required properties, confirm by Create project.

inline image in article

Since we are using the AISC code, set the imperial units (see How to change the system of units).

2 Geometry

Start with the modification of the joint geometry. Right-click on the web of the continuous beam opens the context menu with all available actions for the beams. Use the Plus button to add a new cross-section.

inline image in article

Choose the I profile, the W(Imp) category, and W(Imp)8X31 cross-section.

inline image in article

Proceed with the change of cross-section on the perpendicular member. Again, use the right mouse button click on the web and choose Plus to add a new cross-section. Select the HSS(Imp)3X3X3/16 cross-section.

inline image in article

Now you can adjust the properties of the beam B1 with a squared cross-section. Follow the picture below.

inline image in article

Read more about the Model type and Forces in parameters in How to model a single bolt connection (Model type) and How to define correct load position (Forces in) articles.

3 Load effects

Let’s continue with the Load effects. One load effect was automatically added by the wizard. Input the –15 kip normal force in the tab.

inline image in article

4 Design

Now define the manufacturing operation. Start with the right mouse button and click on the Operations row in the tree of entities in the 3D scene. Choose the New operation command from the context menu.

inline image in article

In the tab of all available manufacturing operations, choose the Connecting plate operation.

inline image in article

And proceed with the choosing of the desired bolt assembly, the A490 5/8.

inline image in article

Now define the properties of the connecting plate. Follow the values in the picture below.

inline image in article

5 Calculation and Check

Now you can switch to the Check tab at the top of the ribbon and then start the calculation of Buckling analysis under the Calculation command button.

inline image in article

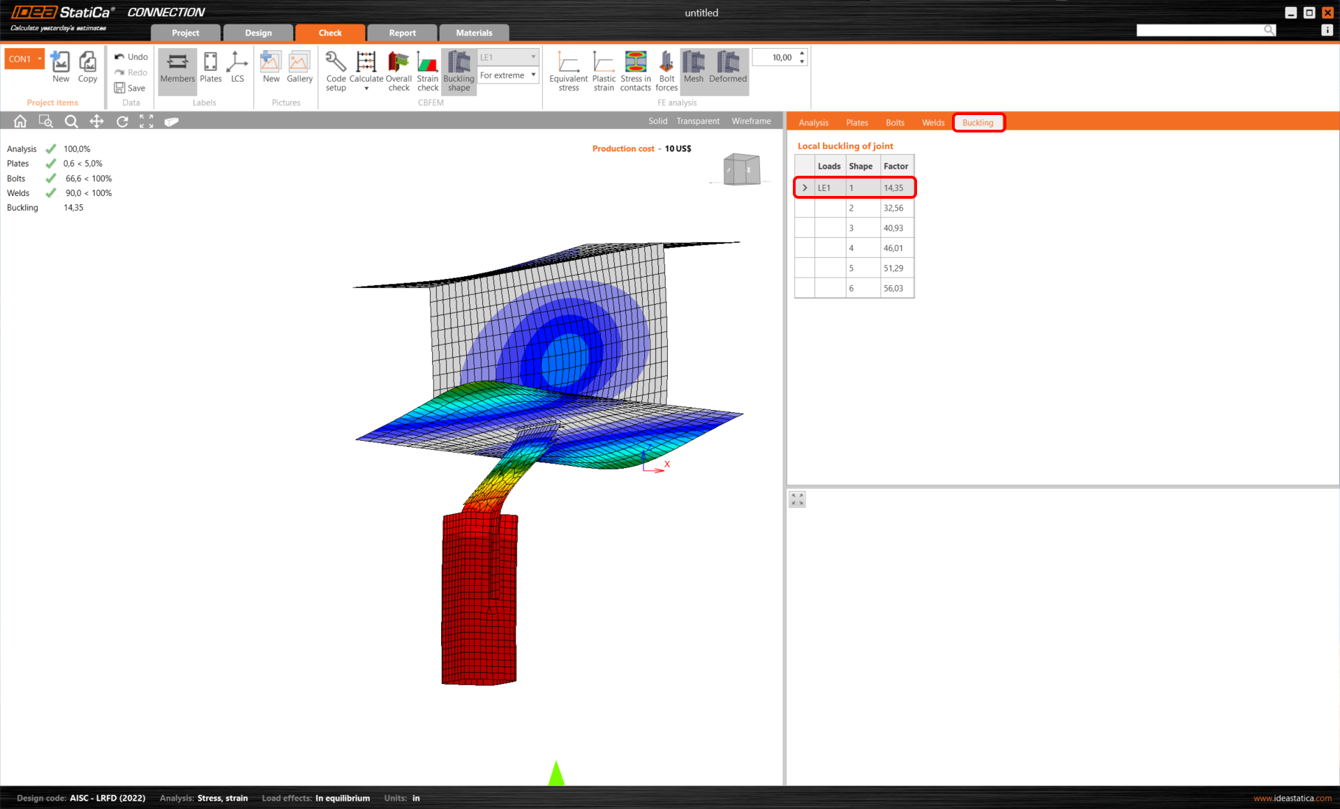
When the analysis is finished, turn on the Buckling shape, Mesh, and Deformed view. A table of critical buckling factors is provided in the tab Buckling.

inline image in article

By clicking on each row in the tab of critical buckling factors, you can browse the deformed shapes in the 3D window and analyze them visually. The critical buckling factor can be compared with the code requirements. 

How to read buckling results?

To understand the results of the analysis, please read the recommended documents, such as the Theoretical Background or Buckling analysis according to AISC article.

When observing the deformed shape and buckling factors, identify where the buckling is happening: 

  • Global buckling: affecting the stability of the joint
  • Local buckling: not affecting the stability of the joint but influencing the plates in other parts of the connection

Usually, buckling can be considered safe in case of critical buckling factor values greater than 13 for global buckling and 3 for local buckling. Since this is a case of global buckling and the buckling factor is lower than 13, the recommendations are next: 

  • Strengthen the connection and recalculate the buckling analysis to ensure the critical buckling factor is higher than 13,
  • or use a different analysis or approach to ensure the buckling is not dangerous for the designed connection.

6 Strengthen the connection

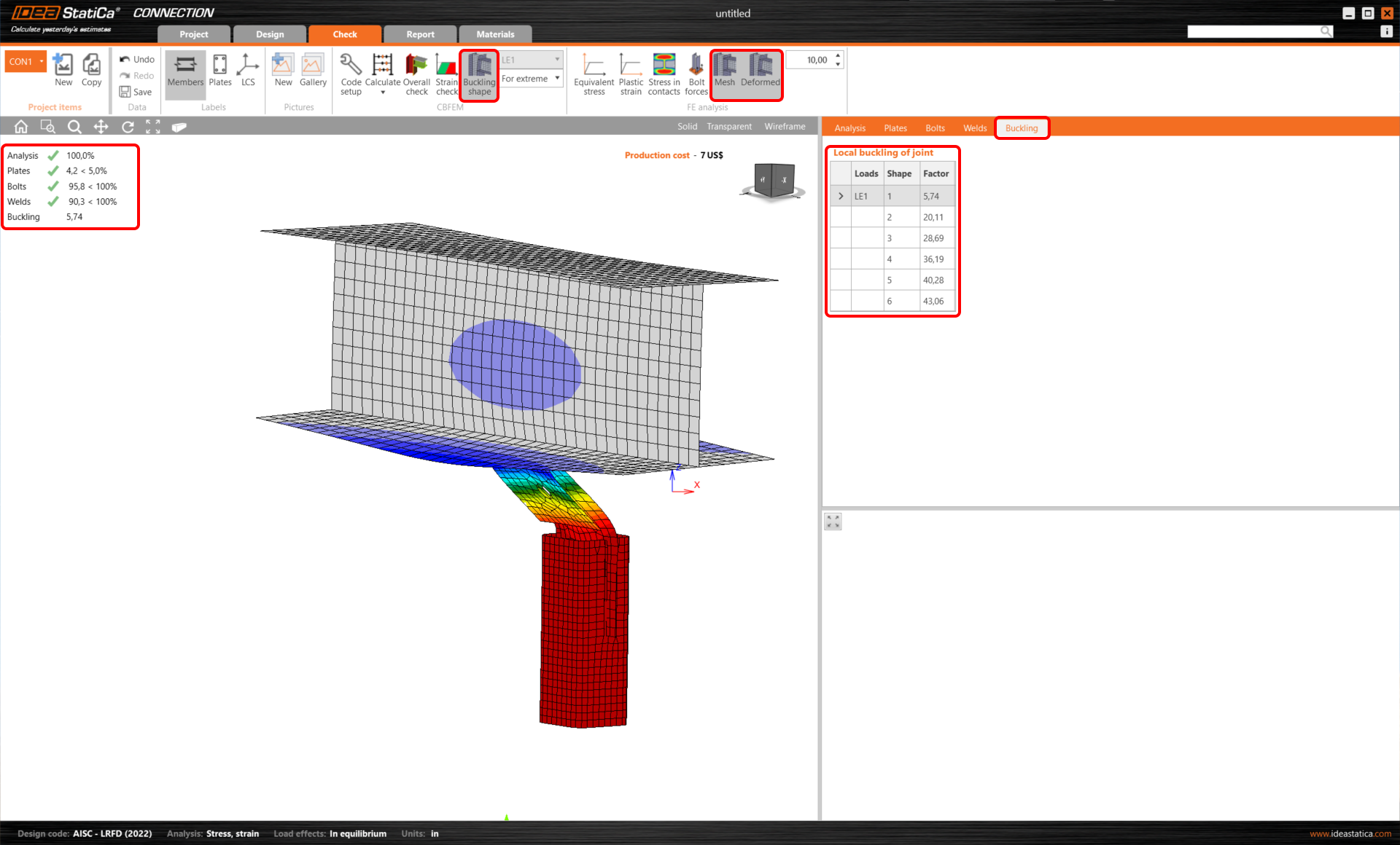
Go back to the Design tab and change the following inputs in CPL1 Operation: 

inline image in article

Go to the Check tab and click on Calculate dropdown menu and select Stress/strain - Buckling.

inline image in article

Review buckling shapes and factors. The first buckling mode factor is now 14.35.

inline image in article

7 Report

At last, go to the Report tab. IDEA StatiCa offers a fully customizable report to print out or save in an editable format.

inline image in article

You have designed, optimized, and code-checked a structural steel joint according to AISC.

Voorbeeldbestanden

Wil je je vaardigheden verbeteren? Bezoek onze campus

Leer hoe je IDEA StatiCa effectief gebruikt met onze e-learningcursussen die je zelf kunt volgen

RELATED CONTENT

Buckling analysis