So führen Sie eine effiziente Steifigkeitsanalyse für komplexe Anschlüsse durch

IDEA StatiCa Connection kann die Rotationssteifigkeit der Bauteile in der Verbindung überprüfen. Wie geht das mit komplexen Anschlüssen effizient? Das Verwalten von Projektpositionen wird sehr hilfreich sein.

Führen Sie zunächst eine Bemessung eines Modell Ihrer komplexen Verbindung und optimieren Sie dieses. Jetzt können Sie eine Kopie Ihres Anschlusses erstellen.

inline image in article

Und wechseln Sie den Analysetyp auf ST (Steifigkeitsanalyse).

inline image in article

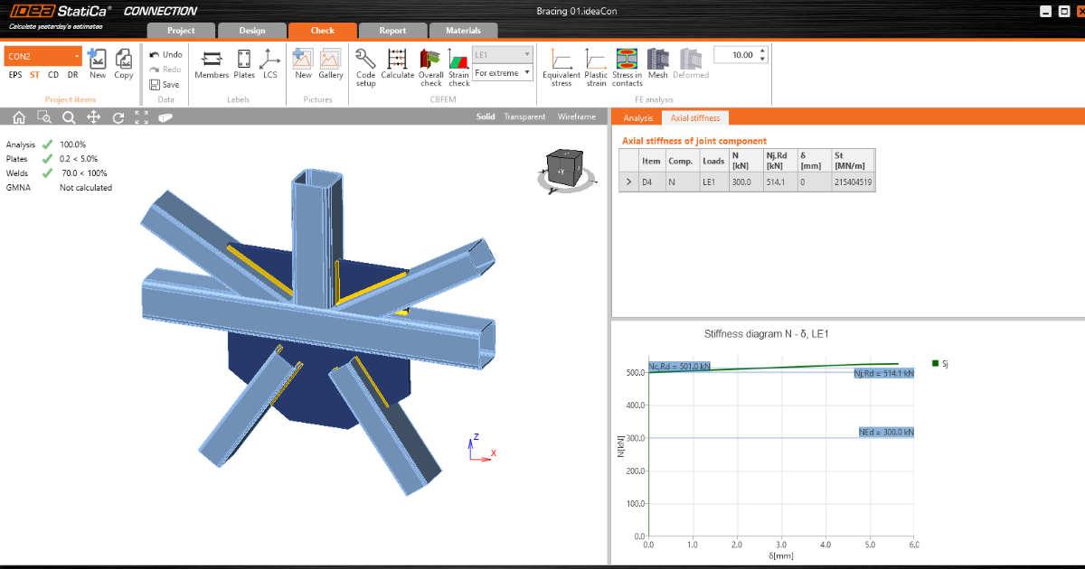
Sie müssen das analysierte Bauteil mit dem Befehl Analyse einstellen im orangefarbenen Streifen über dem Eigenschafts-Fenster des Bauteils auswählen. Führen Sie die Berechnung der Analyse durch und untersuchen Sie die Ergebnisse.

inline image in article

Bei Bedarf können Sie eine weitere Kopie Ihres Anschlusses erstellen und ein anderes, zu analysierendes Bauteil festlegen.

inline image in article

Sie können nach dem Kopieren des Bauteils zu einem anderen Bauteil wechseln. In wenigen Minuten wird eine Datei mit mehreren Analysen gespeichert.