Расчёт узлов стальных конструкций компонентным методом конечных элементов

Аннотация

Статья посвящена вопросу расчёта узлов стальных конструкций. Материал статьи содержит краткое описание существующих методик расчёта и их сравнительный анализ. Основные разделы посвящены описанию компонентного метода, используемого в европейской практике, и его модификации – компонентному методу конечных элементов.

Названный метод используется в программе IDEA StatiCa Connection, которая предлагает конструкторам надежный и проверенный инструмент для инженерного анализа, расчёта и проверки по нормам (в том числе российским) узлов стальных конструкций.

Приводятся описания основных принципов и теоретически обоснованных методов, заложенных в реализацию программы. В заключении статьи в качестве примера приводятся расчёт рамного узла по СП 16.13330.2017 средствами IDEA StatiCa Сonnection и сравнительный анализ полученного решения с ручным расчётом.

1  Расчёт узлов стальных конструкций. Состояние вопроса

Сегодня трудно представить расчёт какой-либо конструкции без использования современных программно-вычислительных комплексов (далее ПВК). По мере развития информационных технологий функциональные возможности ПВК расширяются, позволяя решать более сложные задачи, в том числе с учётом физической, геометрической и конструктивной нелинейности. Широкие возможности ПВК позволяют создавать модели зданий и сооружений, максимально приближенные к реальности – с учётом жёсткости соединений элементов, нелинейной работы материала и др.

В большинстве случаев чрезмерная детализация расчётной схемы и учёт различных типов нелинейности являются неоправданными. Время, затраченное на подготовку расчётной схемы и сам расчёт, не оправдывается избыточной точностью получаемых результатов.

Для того чтобы избежать чрезмерной детализации при расчёте зданий и сооружений, используются различные упрощения расчётной схемы. К примеру, все линейно-протяжённые конструкции – балки, колонны – моделируются стержневыми элементами; плоские элементы – плиты и стены – пластинчатыми элементами или просто нагрузками. Сопряжения элементов друг с другом и конструкций с основанием также описываются упрощённо. Реальные размеры соединений не учитываются, равно как и их жёсткость. Все узлы условно делятся на «жёсткие» (передающие вращательные усилия) и «шарнирные» (не воспринимающими моменты).

inline image in article

Рис. 1-1. Жёсткое (слева) и шарнирное (справа) сопряжение элементов

В пункте 5.1.1 раздела 5 Еврокода 1993-1-8-2009 отмечено, что в расчёте следует учитывать влияние работы соединений на распределение внутренних усилий и моментов в конструкции. В этом же разделе приводится чуть более широкая классификация узлов по типу модели – они делятся на шарнирные, жёсткие и полужёсткие узлы. Зачастую при составлении расчётной схемы здания или сооружения конструкция узлов заранее неизвестна. Она прорабатывается уже после выполнения расчёта. Поэтому может случиться так, что узел, который ранее считался жёстким, после конструирования окажется полужёстким, что, в свою очередь, приведёт к перераспределению усилий. Таким образом, усилия, по которым подбирались диаметры болтов, катеты сварных швов и толщины рёбер жёсткости, могут измениться. По этой причине процесс приходится повторять несколько раз.

inline image in article

Даже в случае простых схем с небольшим количеством конструктивных элементов процесс может занять довольно много времени – каждый узел должен быть сконструирован должным образом, чтобы воспринять полученные усилия. Использование типовых решений (серии, пособия) может упростить процесс, однако при расчёте конструкций сложной формы зачастую требуется детальная проработка нестандартных узлов.

inline image in article

Рис. 1-2. Типовой (слева) и нестандартный (справа) узлы

Расчёт стандартных узлов (рис. 1-2, слева) можно выполнить вручную – для них существуют различные пособия, серии и нормативные документы. Нестандартные узлы (рис. 1-2, справа) всегда требуют составления сложной наукоёмкой модели, описывающей его поведение в составе конструкции. Обычно расчёт выполняется с помощью ПВК, реализующих МКЭ в чистом виде.

При составлении модели узла, как правило, возникают следующие вопросы:

  • Поведение материала
    При переходе от расчёта модели всей конструкции к расчёту узлов всё большее влияние на работу конструкции оказывают локальные эффекты – места изменений сечения, точки приложения сосредоточенных нагрузок и расположение отверстий. Необходимо также учитывать нелинейную работу материала, так как неучёт локальных пластических деформаций приводит к перерасходу материала. Для стали, как правило, используется диаграмма Прандтля – упруго-идеально-пластическая.
  • Описание модели сварных швов
    Способ задания этих элементов в расчётной схеме прямым образом сказывается на результатах. Сварные швы часто заменяются абсолютно жёсткими телами, соединяющими детали или же просто объединением перемещений. И в первом, и во втором случае реальная жёсткость сварного шва не учитывается. Наиболее точным способом будет моделирование сварки при помощи объёмных или плоских конечных элементов, однако в случае нестандартных узлов это может вызвать определённые трудности при построении сетки конечных элементов.
  • Модель болтов
    Самые распространённые модели болта – пространственный стержень и упругая связь между двумя узлами. В такой постановке можно оценить усилия в болтах и сравнить их отклонение от допускаемых усилий. Однако при таком упрощении не учитываются различные факторы локального масштаба – смятие пластин телом болта, сдавливание детали под шайбой и др. Для решения этой проблемы можно использовать объёмные элементы, но это существенно усложнит схему и увеличит время расчёта.
  • Оценка усилий и напряжений
    При моделировании сварных швов объединением перемещений оценка их прочности становится невозможной. Хотя именно в них зачастую развиваются пластические деформации. Если сварные швы задавать объёмными элементами, то для оценки несущей способности шва придётся анализировать большое количество данных – величины нормальных и касательных напряжений в каждом конечном элементе.
  • Учёт конструктивной нелинейности и локальных эффектов
    При большом количестве соприкасающихся поверхностей моделирование контактов становится сложной задачей. Для этого требуется задавать специальные конечные элементы, работающие только на сжатие. Это справедливо также и для зон контакта шайбы и пластины в составе болтового соединения.

Способ решения всех этих вопросов прямым образом сказывается на корректности результатов. Используемые модели должны отражать реальное поведение составных частей узла. В российских нормах отсутствуют чёткие рекомендации по использованию моделей, назначению жесткостей элементов и предельного уровня пластических деформаций в узле. В этом случае приходится руководствоваться общими положениями механики. Для получения достоверных и надёжных результатов необходимо проводить верификацию и валидацию расчётных моделей путём сопоставления с результатами натурных испытаний.

2  Зарубежная практика расчёта стальных узлов. Компонентный метод конечных элементов

В зарубежной практике расчёта соединений стальных конструкций широкое распространение получил компонентный метод (далее КМ). Суть его заключается в том, что узел рассматривается как совокупность связанных друг с другом элементов – компонентов. Для заданного узла по определённым правилам строится расчётная модель, состоящая из упругих связей и стержневых элементов, воспринимающих продольные, поперечные, изгибные и крутильные деформации. На рисунке ниже каждому компоненту (стержню или пружине) соответствует своя цифра:

  1. Стенка колонны, работающая на срез
  2. Стенка колонны, работающая на сжатие
  3. Полка и стенка балки, работающие на сжатие
  4. Полка колонны, работающая на изгиб
  5. Болты, воспринимающие растяжение
  6. Фланец, воспринимающий изгиб
  7. Стенка колонны, работающая на растяжение
inline image in article

Рис. 2-1. Компонентная модель узла

В результате расчёта в каждом компоненте находятся усилия и напряжения, которые в дальнейшем могут быть использованы для необходимых проверок узла (на прочность, устойчивость и др.) в соответствии с требуемыми нормами проектирования.

Компонентный метод используется в качестве основного в европейских нормативных документах (EN 1993-1-8-2009). Он значительно упрощает процесс расчёта типовых узлов – для них может использоваться единая компонентная модель, элементы которой будут иметь различные физико-механические характеристики, но одинаковое взаимное расположение. При небольших изменениях топологии узла его компонентную модель также придётся менять. Этот факт является основным недостатком этого метода – он имеет существенные ограничения при расчёте узлов произвольной формы.

Этого недостатка лишён метод конечных элементов (далее – МКЭ), позволяющий решать практически любые задачи, с которыми сталкиваются инженеры, – от линейных расчётов плоских рам и балок на статические нагрузки до динамических нелинейных расчётов сложных систем в трёхмерной постановке. Сложная, иногда неправильная форма расчётной области в данном случае не имеет особого значения – она разбивается на простые составляющие – прямые стержни, пластины, тетраэдры и т. д., работа которых описывается известными физическими законами и геометрическими уравнениями.

inline image in article

Рис. 2-2. Примеры разбивки схем на конечные элементы

Если КМ дополнить МКЭ, это позволит моделировать узлы, не ограниченные стандартными шаблонами, а жёсткость отдельных компонентов будет вычисляться автоматически исходя из их геометрических и механических свойств. Эта идея принадлежит профессору Франтищеку Уайльду, заведующему кафедрой стальных и деревянных конструкций Чешского технического университета в Праге.

Изначально данная методика разрабатывалась кафедрой стальных и деревянных конструкций факультета Гражданского строительства Чешского технического университета в Праге и факультетом металлических и деревянных конструкций Технологического университета в Брно в рамках гранта на научно-исследовательскую работу. Для расчёта узлов требовался подход, сочетающий в себе базовые положения КМ и универсальность МКЭ. Позднее он получил название компонентного метода конечных элементов – КМКЭ (в оригинале – Component Based Finite Element Method, CBFEM).

Модель узла в КМКЭ обладает следующими преимуществами:

  • Универсальность
    КМКЭ подходит для большинства соединений различной конфигурации – опорных и рамных узлов, узлов покрытия и других узлов, распространённых в инженерной практике.
  • Удобство и быстрота работы с моделью
    Результаты привычных расчётов можно получить за меньшее время по сравнению с другими подходами.
  • Наглядность
    КМКЭ модель даёт современному инженеру достаточное количество информации о поведении узла, его напряжённо-деформированном состоянии и коэффициентах использования отдельных компонентов, а также результатах общих проверок.

Немного позднее разработками университета заинтересовалась компания IDEA StatiCa, и КМКЭ был заложен в основу нового программного обеспечения IDEA StatiCa, предназначенного для расчёта и проверки по нормам узлов стальных конструкций.

3  Программа IDEA StatiCa – инструмент на основе КМКЭ

Основной целью при разработке КМКЭ являлось получение модели узла, максимально приближенной к реальности. Одновременно с этим модель должна быть простой с точки зрения оценки результатов. В процессе разработки моделей компонентов, реализованных сейчас в IDEA StatiCa, было выполнено большое количество тестовых расчётов, натурных и численных экспериментов. Результаты этой работы собраны в книгу «Benchmark cases for advanced design of structural steel connections», написанной профессором Франтищеком Уальдом в соавторстве с Любомиром Шабаткой, генеральным директором компании IDEA StatiCa, и другими. Ознакомиться с этим материалом также можно здесь. Ниже приводится краткое описание моделей пластин, болтов и сварных швов, используемых в IDEA StatiCa.

  • Модель материала
    Для описания поведения материала, как правило, используются следующие модели: упруго-идеально-пластическая, идеально-упругая с упрочнением и истинная зависимость напряжений от деформации. В IDEA StatiCa для стали используется диаграмма Прандтля с небольшим наклоном вверх ветви, отвечающей за текучесть (показана серым цветом на рисунке 3-1). Критерий наступления предельного состояния связывается с достижением главной продольной деформации максимальной величины.
inline image in article

Рис. 3-1. Диаграммы работы стали

  • Пластины и элементы. Сетка конечных элементов
    Стенки и полки элементов, рёбра жёсткости, вуты и т. д. моделируются трёх- и четырёхузловыми конечными элементами оболочек с 6 степенями свободы в каждом узле (3 поступательных и 3 вращательных). Каждый элемент имеет 5 точек интегрирования по толщине, в каждой из которых в результате расчёта определяются нормальные и касательные напряжения и отслеживается момент момент наступления текучести.
    Генерация сетки конечных элементов отдельно взятой пластины не зависит от других пластин. На конфигурацию сетки КЭ влияет расположение болтов, отверстий и вырезов. Разбивка происходит автоматически по заданным параметрам – максимальному и минимальному размеру КЭ (по умолчанию 50 мм и 10 мм соответственно).
inline image in article


Рис. 3-2. Пример разбивки пластин на конечные элементы

  • Контактные поверхности
    Контактные зоны между пластинами существенно влияют на распределение напряжений между элементами узла. Решатель автоматически определяет узлы расчётной схемы, проникающие в соседние пластины, и вычисляет распределение контактных напряжений между этими узлами и пластинами. Это позволяет создавать контактные зоны с разной сеткой на пластинах (рис. 3-3).
inline image in article

Рис. 3-3. Работа контактных зон между стенками и поясами Z-образных профилей

  • Сварные швы
    Для моделирования сварных швов используются специальные упругопластические объёмные элементы, учитывающие положение шва, его ориентацию и размеры. Момент наступления текучести отслеживается по величинам напряжений в сечении сварного шва (в объёмном КЭ сварки). Такая модель показывает истинные значения напряжений, которые напрямую используются для проверок (рис. 3-4).

    Конфигурация сварных швов может быть различной – они могут быть выполнены непрерывными, частичными и прерывистыми (рис. 3-5).
inline image in article


inline image in article

Рис. 3-4. Модель сварного шва в IDEA StatiCa

inline image in article

Рис. 3-5. Виды сварных швов. Слева направо: непрерывные, частичные и прерывистые

  • Обычные болты
    Болты моделируются нелинейными упругими связями, воспринимающими растяжение и срез. В окрестностях отверстия от болта на пластину передаются только сжимающие усилия. Это осуществляется при помощи специальных интерполяционных вставок между узлами тела болта и узлами краёв отверстий. Отверстия под болты по умолчанию назначаются круглыми, но могут быть и овальными – в этом случае болты могут свободно смещаться вдоль длинной стороны, не воспринимая поперечных усилий в этом направлении. После выполнения расчёта в каждом болте отображаются растягивающие и срезающие усилия.
  • Болты с предварительным натяжением
    Поведение таких болтов при растяжении аналогично обычным болтам с учётом усилия затяжки. Сдвигающее усилие в соединениях с преднапряжёнными болтами воспринимается не смятием пластин, а трением между ними (болто-контактом). В IDEA StatiCa выполняется проверка фрикционных соединений на восприятие сдвигающего усилия болтоконтактом. Если наблюдается проскальзывание, преднапряжённые болты не проходят проверку по деформациям.
  • Анкерные болты
    Анкерные болты используются, как правило, в опорных узлах (рис. 3-6). Они моделируются по тем же принципам, что и обычные. Отличие лишь в том, что анкерный болт с одного конца закрепляется в бетоне. Его длина определяется как сумма толщин шайбы, опорной плиты, слоя раствора и свободной длины анкера в бетоне.
inline image in article

Рис. 3-6. Опорный узел. Обозначения: 1 – колонна, 2 – подкос, 3 – анкер, 4 – противосдвиговой упор

  • Бетонные блоки
    При расчёте опорных узлов колонн (рис. 3-6) фундамент моделируется упругим основанием Винклера-Пастернака. Его жёсткость определяется в зависимости от его модуля упругости и высоты.

С помощью IDEA StatiCa можно выполнить расчёт узла в следующих режимах:

  1. Определение НДС узла
    После выполнения этого расчёта IDEA StatiCa выводит изополя напряжений во всех пластинах, усилия во всех болтах и коэффициенты использования отдельных компонентов (болтов, анкеров, сварных швов) по заданным нормам проектирования.
  2. Расчёт узла на устойчивость
    В ходе этого расчёта вычисляется критическая нагрузка – выводятся коэффициенты запаса устойчивости по первым шести формам.
  3. Расчёт жёсткости прикрепления элемента
    Этот режим позволяет определить вращательную и продольную жёсткость прикрепления отдельных элементов к узлу. По результатам расчёта можно сделать вывод о том, каким в действительности является узел – жёстким, шарнирным или полужёстким.
  4. Расчёт узла на предельный момент
    Позволяет произвести расчёт с учётом образования пластического шарнира в одном из элементов.
  5. Расчёт несущей способности узла
    В ходе этого расчёта определяется предельная нагрузка, которая может быть воспринята узлом. Критерием являются образование предельной пластической деформации или коэффициенты использования компонентов, превышающие 100 %.
  6. Расчёт на усталость
    Этот режим используется для определения диапазона нормальных и касательных напряжений между двумя загружениями (расчётами). Эти номинальные напряжения в дальнейшем используются для проверок по нормам проектирования. 

Для встраивания программы IDEA StatiCa в рабочий BIM-процесс разработан интерфейс, позволяющий импортировать данные из многих известных CAD и FEA программ, таких как Tekla, Advance Steel, Revit, SAP2000, ETABS, Robot и др. Эта возможность существенно упрощает процесс создания модели узла, его расчёт и проверки по нормам. Это особенно удобно при работе со сложными и нестандартными узлами, количество которых даже в небольших моделях может достигать нескольких десятков.

4  Интерфейс IDEA StatiCa Connection. Пример расчёта узла по СП 16.13330.2017

Первое, что видит пользователь, запуская IDEA StatiCa Connection, – диспетчер создания модели узла на главной вкладке (рис. 4-1). Здесь задаются параметры, определяющие тип узла, взаимное расположение его элементов, характеристики используемых болтов, анкеров и сварных швов, марки стали, а также нормы проектирования, по которым будет выполняться проверка компонентов узла – СП 16.13330.2017, Еврокод, американские, канадские или австралийские нормы. Выберем здесь СП 16.13330.2017, сталь С345Б, болты М16 класса 8.8 В и материал сварки – электроды Э50.

inline image in article

Рис. 4-1. Диспетчер создания модели узла. Вкладка «Главная»

После нажатия на кнопку «Создать проект» в правой нижней части окна открывается вкладка ленты «Конструирование», где происходит дальнейшая работа с узлом. Все рёбра жёсткости, сварные швы, болты и подрезки элементов задаются с помощью так называемых «Монтажных операций», понятных любому конструктору.

inline image in article


Рис. 4-2. Интерфейс IDEA StatiCa Connection. Вкладка «Конструирование». Монтажные операции

4.1 Расчёт узла на действие поперечной силы и изгибающего момента

В свойствах монтажной операции «Торцевая пластина» (в правой части окна на рис. 4-2) назначим катеты сварных швов крепления балки к фланцу (kf = 6 мм для полок и 4 мм для стенки) и катеты сварных швов рёбер жёсткости колонны (kf = 6 мм). Здесь же задаётся тип болтов – доступны как обычные болты, так и болты с предварительным натяжением. Выберем напротив свойства «Передача сдвигового усилия» параметр «Трение». Это значит, что теперь сдвиг в соединении будет восприниматься трением между соединяемыми деталями.

inline image in article

Коэффициент трения можно задать в настройках – примем его равным 0,42.

Сечение колонны – Дв_20К2 (толщина полки tf = 12,0 мм), балки – Дв_25Б2 (толщина полки tf = 9 мм), толщина рёбер жёсткости – 9 мм.

Приложим нагрузки – поперечную силу Vz = -40 кН и изгибающий момент M = 10 кНм и перейдём на вкладку «Проверка». Нажав на кнопку «Расчёт», выполним упругопластический расчёт с учётом физической нелинейности материала и проанализируем полученные результаты.

Согласно разделу 14.3 СП 16.13330.2017 преднапряжённые болты М16 класса прочности 8.8 и класса точности В имеют следующие характеристики:

Rbh = 0,7∙Rbun = 0.70∙830 = 581.0 МПа,

Abn = 157 мм2

Тогда по формулам пункта 14.3.3 СП 16.13330.2017 получим:

Qbh = Rbh Abh μ/γh = 581 ∙157∙0.42/1.12∙10-3 кН = 34.21 кН,

что полностью соответствует значению, вычисленному в IDEA StatiCa (рис. 4-3).

inline image in article

Рис. 4-3. Результаты расчёта. Нормативные проверки

Помимо срезающих и растягивающих усилий в результатах расчёта приводятся коэффициенты использования отдельных компонентов в соответствии с выбранными нормами – болтов, сварных швов и т. д. Создание, расчёт узла и вывод результатов занимают всего несколько минут.

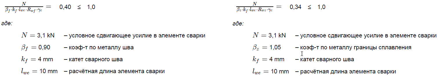
Проверка сварных швов выполняется по двум сечениям – металлу шва и металлу границы сплавления (рис. 4-4). Для каждого КЭ сварки вычисляется приведённое сдвигающее усилие, которое подставляется в формулу из пункта 14.1.16. Все параметры швов (длины, катеты, расчётное сопротивление) берутся из модели узла в IDEA StatiCa.

inline image in article


Рис. 4-4. Проверка сварного шва по металлу шва (слева) и металлу границы сплавления (справа)

4.2 Расчёт узла на действие продольной силы

Произведём аналогичный расчёт на действие только продольной силы N = 100 кН и проанализируем растягивающие усилия в болтах.

inline image in article

Результаты численного расчёта в IDEA StatiCa приводятся на рис. 4-5. Сумма продольных усилий составляет 30,8 + 30,6 + 31,0 + 30,8 = 123,2 кН и превышает заданное значение в 100 кН, так как при расчёте в IDEA StatiCa учитывается жёсткость фланца – здесь имеет место «рычажный» эффект.

5  Заключение

В настоящее время IDEA StatiCa Connection является единственным в РФ программным продуктом для автоматизированного расчёта узлов компонентным методом конечных элементов. Программа полностью переведена на русский язык, локализована и имеет сертификат соответствия. Благодаря обширной библиотеке встроенных шаблонов, интуитивно понятному и профессионально проработанному интерфейсу создание, расчёт и проверка узла по нормам занимают всего несколько минут. Наличие прямого взаимодействия с другими CAD и FEA программами для проектирования и расчётов, такими как Tekla, Advance Steel, Revit, SAP2000, ETABS, Robot, позволяет встроить IDEA StatiCa в рабочий BIM-процесс. Программа IDEA StatiCa значительно упрощает работу инженеров-конструкторов, делает её более эффективной и продуктивной, а также обеспечивает высокое качество и надёжность получаемых результатов.